加关注:
网站首页
团委概况
部门简介
班子成员
科室分工
重点工作
服务承诺
青年组织
研究生会
学生会
青年通讯社
志愿者联合会
社团联合会
创新创业服务中心
团委文件
常用下载
投稿须知
稿件要求
在线投稿
团务知识
当前位置:
网站首页
»
公告通知
» 正文
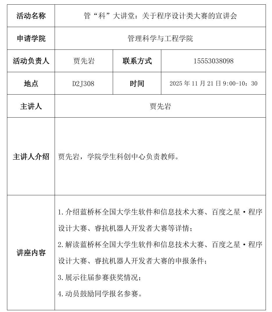
青春创新创业论坛——管“科”大讲堂:关于程序设计类大赛的宣讲会
作者: 来源:团委 发布时间:2025年11月17日 13:27 点击次数:
初审:吴峻霆
复审:贾先岩
终审:崔爱萍
<< 上一篇:
青春创新创业论坛——关于“中国电机工程学会杯”全国大学生电工数学建模竞赛的宣讲会
>> 下一篇:
青春创新创业论坛——关于第十六届全国大学生电子商务“创新、创意及创业”挑战赛的宣讲会
共青团济南大学团委 2016 版权所有
360网站安全检测平台