加关注:
网站首页
团委概况
部门简介
班子成员
科室分工
重点工作
服务承诺
青年组织
研究生会
学生会
青年通讯社
志愿者联合会
社团联合会
创新创业服务中心
团委文件
常用下载
投稿须知
稿件要求
在线投稿
团务知识
当前位置:
网站首页
»
公告通知
» 正文
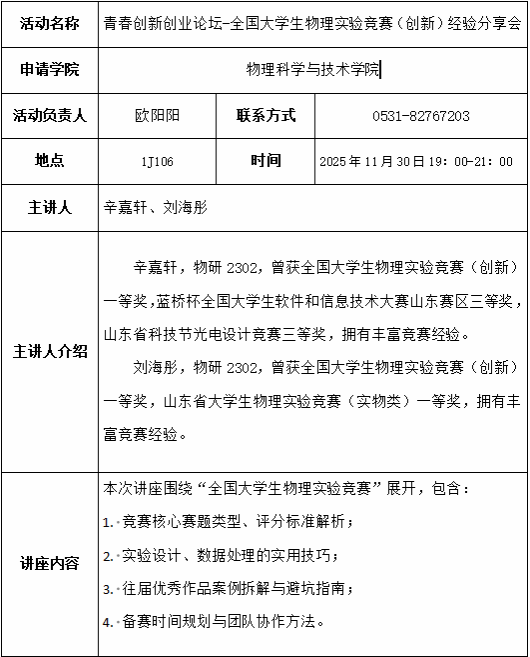
青春创新创业论坛——全国大学生物理实验竞赛(创新)经验分享会
作者: 来源: 发布时间:2025年11月27日 16:52 点击次数:
初审:吴峻霆
复审:欧阳阳
终审:崔爱萍
<< 上一篇:
关于开展济南大学2025年“宪法宣传周”系列活动的通知
>> 下一篇:
青春创新创业论坛——全国高校商业精英挑战赛国际贸易竞赛跨境电商赛道竞赛经验分享会
共青团济南大学团委 2016 版权所有
360网站安全检测平台