加关注:
网站首页
团委概况
部门简介
班子成员
科室分工
重点工作
服务承诺
青年组织
研究生会
学生会
青年通讯社
志愿者联合会
社团联合会
创新创业服务中心
团委文件
常用下载
投稿须知
稿件要求
在线投稿
团务知识
当前位置:
网站首页
»
公告通知
» 正文
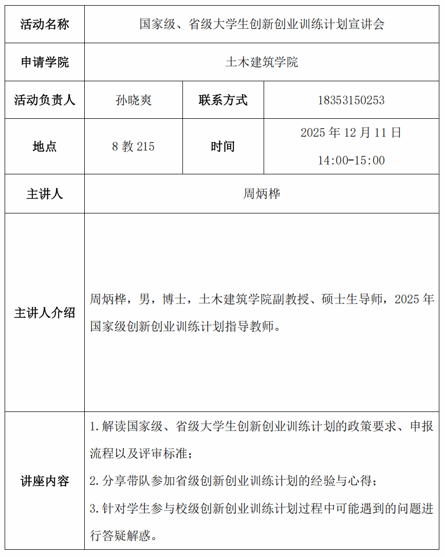
青春创业论坛——国家级、省级大学生创新创业训练计划宣讲会
作者: 来源:团委 发布时间:2025年12月09日 15:45 点击次数:
初审:吴峻霆
复审:孙晓爽
终审:王璞
<< 上一篇:
青春创新创业论坛——自动化专业领域创新创业类宣讲会
>> 下一篇:
青春创新创业论坛--全国数字建筑创新应用大赛宣讲会
共青团济南大学团委 2016 版权所有
360网站安全检测平台